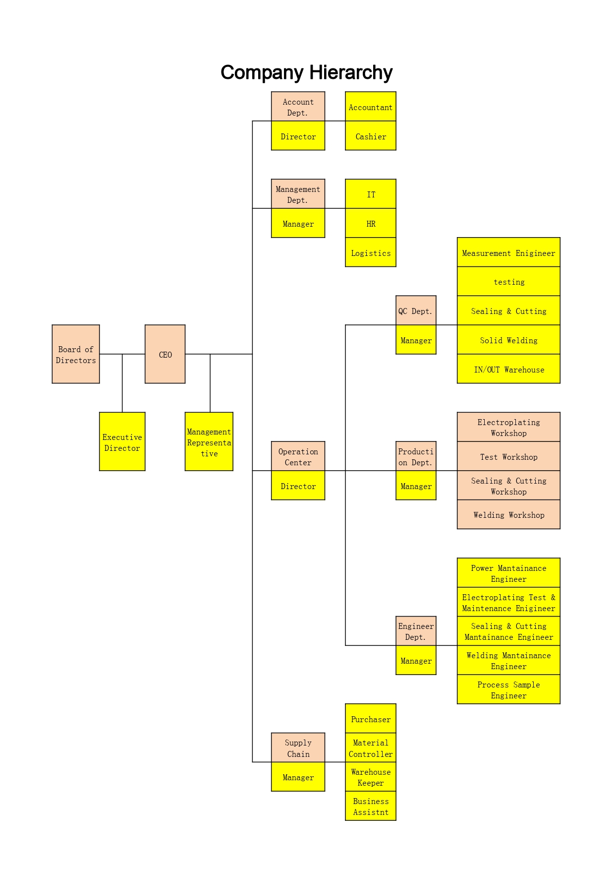
Company Organisation

  • Home
  • Company Organisation

Company Organisation

Company Hierarchy.jpg